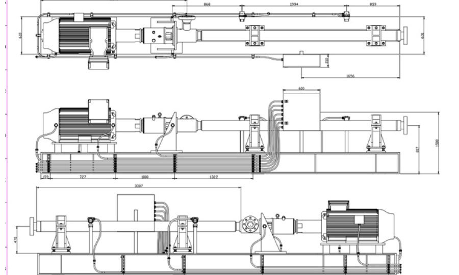
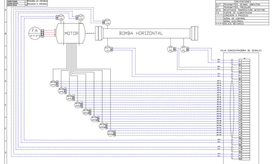
PROYECTO : Diseño e instalación de cableado de instrumentación para bombas de agua.
Diseño y suministro de materiales para la instalación de caja concentradora de señales de instrumentación en veintiún bombas horizontales de inyección de agua de 450 hp y 250 hp.